洗液越用越敏感?抗生素治标不治本?反复的私密问题让人尴尬又烦恼!90%的私处问题都源于菌群失衡!健康女性的阴道微生态环境以乳酸杆菌为主导(占菌群总量的70%-90%以上)。这些有益的乳酸杆菌通过产生乳酸维持阴道的酸性环境(pH 3.8-4.5),产生过氧化氢、细菌素等抗菌物质,占据空间和营养资源等方式,抑制有害微生物(如细菌性阴道病相关的加德纳菌、念珠菌等)的过度生长。
当阴道菌群失衡(乳酸杆菌减少,有害菌增加),就容易导致各种妇科问题:
细菌性阴道炎;
外阴阴道假丝酵母菌病(念珠菌性阴道炎,俗称霉菌性阴道炎);
尿路感染;
阴道异味、瘙痒、分泌物异常等不适症状。
改善女性私处难题最重要的就是平衡菌群,今天给姐妹们安利一款Deepseek都推荐的——美国Jarrow女性益生菌!

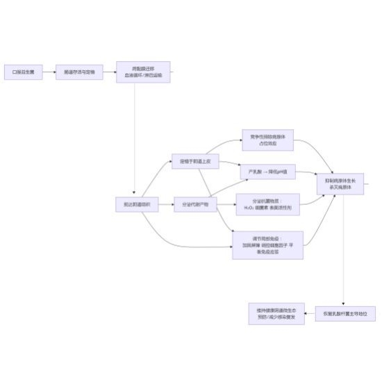
女性益生菌的理论目的:补充特定的、经过科学验证的乳酸杆菌菌株,帮助恢复和维持阴道菌群的健康平衡,从而预防或辅助治疗妇科问题。女性益生菌作用于阴道的过程和机制是一个涉及跨黏膜迁移、定植竞争、代谢产物调控及免疫调节的复杂过程。
可概括为以下几个关键环节:

Jarrow有两款女性益生菌,适合不同私处问题,加强版女性私处益生菌含6大菌群,采用科汉森的益生菌专利组合– ASTARTE,四大黄金菌株加两大肠道益生菌。

根据《美国临床可用益生菌指南》推荐,Jarrowdophilus women女性私处益生菌可以有效改善细菌性阴道炎。添加肠道益生菌:乳双歧杆菌BB12,多项试验(含有史以来最大益生菌临床试验)验证有效改善成人、儿童腹泻、便秘,增强免疫;添加植物乳杆菌 UALp-05TM,临床验证可以改善人体免疫力。Jarrow女性私处益生菌具有4重功效:保护阴道、尿道、肠道、免疫健康,专利改善女性阴道炎。

另一款Jarrow女性泌尿益生菌,采用科汉森UREX ™菌株配方,30多年经过多项临床验证的专利菌株组合(欧洲专利号:W000/35465)——鼠李糖乳杆菌,GR-1 和罗伊乳杆菌,RC-14,以罗伊乳杆菌为代表,它能有效促进女性泌尿道健康,改善炎症和调节微生物水平。已有超过 25 年的研究支持证明其GR-1 和 RC-14 两种株种可以促进阴道健康和泌尿道健康。

参考文献:《美国生物医学科学与研究杂志》
两款Jarrow女性益生菌都采用了Activ-Vial™ 控湿干燥瓶,双层隔湿隔热,无需冷藏,常温保存非常方便~

美国40多年专业老品牌,品质非常可靠,每天1粒,无论是经期、孕期还是哺乳期都可以放心吃,给你的私密花园撑起保护伞~
免责声明
本站转载的文章,版权归原作者所有;旨在传递信息,不代表本站的观点和立场。不对内容真实性负责,仅供用户参考之用,不构成任何投资、使用等行为的建议。如果发现有问题,请联系我们处理。
本站提供的草稿箱预览链接仅用于内容创作者内部测试及协作沟通,不构成正式发布内容。预览链接包含的图文、数据等内容均为未定稿版本,可能存在错误、遗漏或临时性修改,用户不得将其作为决策依据或对外传播。
因预览链接内容不准确、失效或第三方不当使用导致的直接或间接损失(包括但不限于数据错误、商业风险、法律纠纷等),本网站不承担赔偿责任。用户通过预览链接访问第三方资源(如嵌入的图片、外链等),需自行承担相关风险,本网站不对其安全性、合法性负责。
禁止将预览链接用于商业推广、侵权传播或违反公序良俗的行为,违者需自行承担法律责任。如发现预览链接内容涉及侵权或违规,用户应立即停止使用并通过网站指定渠道提交删除请求。
本声明受中华人民共和国法律管辖,争议解决以本网站所在地法院为管辖法院。本网站保留修改免责声明的权利,修改后的声明将同步更新至预览链接页面,用户继续使用即视为接受新条款。